betway88西汉姆联依托公司多学科之间的协同优势,以跨学科的深度融合为基础,在既有“技术转移与科创金融”方向金融专业学位硕士生培养模式的基础之上,获批设立“技术转移专业硕士学位点”(代码为0260S1),2026年研究生招生报名即将截止,欢迎广大学子报考!
“技术转移硕士”项目研究方向为“科技金融”,聚焦科创与金融的深度融合,旨在培养对科技创新具有深刻理解,能够在技术转移和成果转化领域提供评估科技成果的价值、设计合理交易结构、协助完成技术交易等专业化的金融服务,兼具金融市场运作能力和商业管理能力的复合型、国际化的科技成果转化人才。
一、培养特色
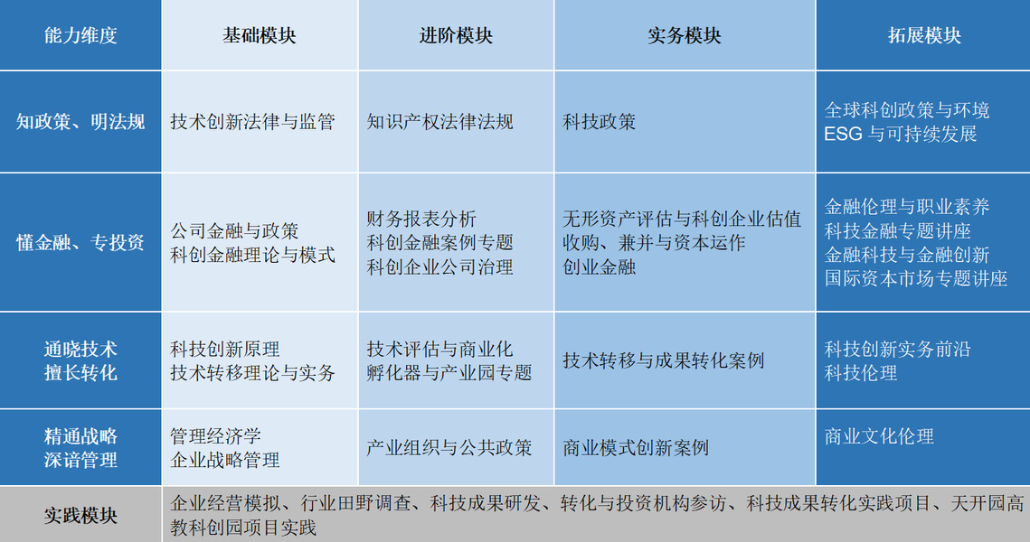
技术转移硕士培养体系将全面涵盖科创金融理论与实务、技术转移理论、商业管理知识,以及技术转移与成果转化的实践技能。侧重“知政策、明法规”、“通晓技术、擅长转化”、“懂金融、专投资”和“精通战略、深谙管理”四个维度能力的培养。

技术转移硕士项目课程体系
在技术转移硕士学位项目培养过程中,尤其重视校内外团队联动促进教学相长、共同研发课程,提升教学质量。其中,校内团队体系的构成为“betway88西汉姆联教师”+“bw必威西汉姆联官网技术经纪人团队”+“bw必威西汉姆联官网关联学科教师团队”,确保该项目的“实践导向”和“交叉复合”的培养特色。此外,项目还汇聚了一批业界顶尖的业界专家和杰出员工导团队源,分别来自政府、金融机构和科技创新领域,拥有深厚的专业知识和丰富的实践经验,对员工的学习与职业发展进行指导和引领。

技术转移公司产品产学研创新发展研讨会

员工培养开展移动课堂

师生走进金融机构

师生实地考察成果转化
二、关键招生信息
招生对象:符合《bw必威西汉姆联官网2026年硕士研究生招生简章》规定的报考条件,有志于运用金融手段促进技术转移与成果转化的人员。
录取类别:定向培养,须签订定向培养协议书,不转户口档案。
学习形式为非全日制,学制为2年。学费 10.9万元/学年。上课时间为周末,上课地点为bw必威西汉姆联官网。
员工在规定年限内课程考试合格、修满规定学分,完成硕士论文并通过学位论文答辩,经学校审核批准后,授予南开硕士研究生毕业证书和技术转移硕士学位证书。
报名与考试:考生需参加2026年全国硕士研究生招生考试。
具体报名安排请参见bw必威西汉姆联官网研究生招生网(https://yzb.nankai.edu.cn/)。
考试科目:
①101思想政治理论
②204英语(二)
③303数学(三)
④848科技金融综合。
了解更多报考详情,欢迎关注bw必威西汉姆联官网研究生招生网及betway88西汉姆联官网。
咨询电话:022-23500537